汽車工業中,水性涂料潤濕劑和基材的相互作用
黏附在聚合物表面
Rainer Erhardt,Sascha Oestreich,BASF
塑料基材在汽車制造業中的應用日益增長,但很難實現良好的基材潤濕。采用不同類型的潤濕劑進行試驗,結果大相徑庭。有一種氟化丙烯酸聚合物的整體效果最佳。
對于任何涂料來說,外觀和附著力是至關重要的性能,汽車涂料尤為如此。在汽車市場,塑料材料用作內外飾部件日益增多。
塑料基材由于其表面能相當低,通常對潤濕性的要求更苛刻,特別是使用水性涂料時。本研究具體考察了不同潤濕劑對水性涂料配方的影響。
表面缺陷和基材潤濕性問題
要配制出一種無缺陷的涂料是一項挑戰。需要對涂料的表面化學有很好的控制。更具體地說,局部的表面張力差是導致許多表面缺陷(例如縮孔)的主要原因。通過使用特殊的潤濕劑可縮小這些局部的表面張力差。
基材潤濕主要取決于涂層和基材的表面張力。一般來說,如果液體表面張力低于基材表面的表面能,就能實現潤濕。這一潤濕的判別標準也稱為潤濕條件。
如果涂料的表面張力高于基材表面張力,就會發生潤濕不良(例如反濕潤)。因此,水或水性涂料不易在表面張力較低的基材上潤濕。需要使用特殊的底材潤濕劑降低涂料的表面張力。
因此,作為有效的潤濕劑,應具有表面活性劑的特點,它能降低液體的表面張力,讓液體在底材表面潤濕。如果要將水性涂料涂覆在疏水性基材(例如塑料)上,潤濕劑的選擇非常重要。
潤濕劑的主要類型及關鍵性能
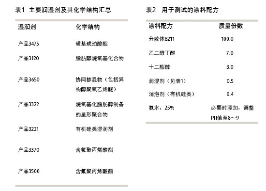
本研究選擇了具有不同化學結構的潤濕劑,如表1所示。簡單總結一下主要潤濕劑的優缺點。產品3475磺基琥珀酸酯是一種活性高、成本低的潤濕劑。由于它具有優異的降低動態表面張力的能力,符合大多數食品接觸法規,在印刷和包裝行業中廣泛用作潤濕劑。然而,大家都知道磺基琥珀酸酯也具有較高的穩泡性。
烷氧基型表面活性劑(產品3120,3650 和3322)是性價比較高的非離子型潤濕劑。根據合成過程中使用的醇的類型,環氧乙烷和環氧丙烷的比例以及烷氧基化的總體程度,其親水親油平衡值(HLB)可以在大范圍內變化。某些烷氧基表面活性劑是低泡型潤濕劑。以產品3322為代表的星型聚合物,形成了一類特殊的烷氧基表面活性劑。通過改變非離子型表面活性劑的超支化結構來增強潤濕性和消泡性。
有機改性有機硅產品(例如產品 3221)是一類廣泛使用的聚合物。根據改性程度和總體有機硅的含量,通常可分別作為潤濕劑、流平劑和/或增滑劑。一般情況下,有機硅類助劑可大幅降低表面張力。有機硅表面活性劑由于鏈長較短,在大多數涂料體系中不具有表面增滑性。
含氟聚丙烯酸酯(產品3370和3500)是另一類通用的界面活性助劑。涂料行業中,常可以用作底材潤濕劑和流(動)平助劑。
這些聚合物含有聚丙烯酸主鏈,并帶有含氟側鏈,后者可降低配方的表面張力。兼具良好的流動性和流平性,并具有優異的防縮孔性和良好的濕潤性。
涂裝技術也可能會影響表面活性劑的選擇
不可忽視表面活性劑在界面的擴散和吸附和時間有關。在噴涂、印刷或其他涂裝過程中會迅速產生新的界面,這時表面活性劑的移動性是一個重要因素。對于快速變化過程,建議使用高動態表面活性劑,以確保即使在快速形成新界面的情況下表面張力仍保持較低水平。潤濕劑不同的動態表現見圖1。

在高動態條件下(高泡沫頻率),降低表面張力的能力取決于表面活性劑的移動性。從圖1中可清楚地發現,低分子量的磺基琥珀酸酯和烷氧基化表面活性劑可迅速覆蓋新形成的界面。另一方面,含氟聚丙烯酸酯和有機硅表面活性劑由于分子量較高和聚集狀態不同,移動速度較慢。遺憾的是,在純水中表面張力的測量結果幾乎不能真正地反映潤濕劑在涂料配方中的行為。在實際應用中的涂料配方,潤濕劑會和其他組分發生相互作用,例如乳化劑和聚合物分散體顆粒。如果在聚合物分散體中測量高動態表面張力的行為,結果表明不同表面活性劑之間的差異化縮小了,如圖2所證實。

各種潤濕劑呈現明顯不同的起泡性
分散體8211是一種流變控制分散體,也稱為RC分散體[1] 。在這種苯乙烯丙烯酸聚合物分散體中,采用了一種特殊的含羧酸的低分子量乳化劑。與常規體系相比, RC分散體具有更好的穩定性(包括空間位阻穩定和離子穩定),與配方助劑之間具有良好的相容性以及接近牛頓流動的性能。
RC分散體的粒徑通常比常規分散體更小。以下討論的結果均基于使用本產品。潤濕劑的一個特別不希望的副作用應該是穩泡性。因此,如果在新涂料配方中采用了潤濕劑,建議要檢查其穩泡性。圖 3給出了不同表面活性劑導致不同泡沫程度的案例。結果顯示了潤濕劑(180 sec / 5000 rpm)與基料乳液攪拌后的密度值。密度高,表明消泡性好;密度低,說明具有穩泡性。

從圖3可以看出,磺基琥珀酸酯表面活性劑具有穩泡性。采用的星形濕潤劑3322 具有顯著的消泡性。其他研究小組也發現了星形潤濕劑具有消泡效果[2] 。
試驗配方及應用詳情
下一步,使用RC分散體和潤濕劑制備清漆。分散體的固體分44%,25 °C Brook- field黏度 150 mPa•s,最低成膜溫度57 °C。如表2所示,配方有意設計得十分簡單。除分散體外,只含有適當的助溶劑、約0.5% 的潤濕劑及消泡劑。液體涂料在施工之前用80 µm的金屬濾網過濾,去除可能的凝結物。

采用150µm涂漆棒刮涂,干膜厚度約 50μm。室溫下,閃蒸10 min后, 然后在 60 °C干燥30 min。檢測前在60 °C下進行常規放置48 h(這也是用于汽車塑料的常規試驗程序,例如Volkswagen TL226 3.5)。選擇4種與汽車行業相關的塑料基材:聚酰胺(PA),聚碳酸酯(PC),丙烯腈-丁二烯-苯乙烯共聚物(ABS)及T65( PC和 ABS的塑料合金)。
使用這些基材前,用異丙醇擦拭,除去灰塵和其他沾污物。不采用其他形式的預處理。這些塑料基材的表面張力范圍為 41.1~45.1 mN/m。
試驗程序總結
涂膜是通過光澤(20°和60°),霧影值,光學外觀,以及附著力(劃格法和小刀法)的測定進行評估。按照DIN ISO2409 標準進行劃格法附著力試驗及評級。
涂膜是通過光澤(20°和60°),霧影值,光學外觀,以及附著力(劃格法和小刀法)的測定進行評估。按照DIN ISO2409 標準進行劃格法附著力試驗及評級。
按照DBL7399-5.1,進行小刀法附著力試驗,這是Daimler Benz(戴姆勒奔馳)公司的試驗方法。通過對圓形小刀片施加壓力,劃刻塑料基材上的表面涂層。根據劃割涂層的難易程度及殘留劃痕的外觀,將結果分成0~5級,0表示最佳,5表示最差。初步試驗結果見表3。可觀察到不同潤濕劑對附著力具有顯著不同的影響。證明小刀法試驗是一種行之有效的差異化判別方法。

試驗結果表明,含氟聚丙烯酸潤濕劑產品3370表現最好。含氟丙烯酸聚合物以優異的潤濕性能及其對附著力(層間)影響小而著稱。
涂膜曝露于潮濕環境,然后讓其干燥可對外觀(發白)和附著力(通過溶脹和收縮)都有顯著影響。這也是為什么要將按照DIN EN ISO 6270-2方法進行的潮濕試驗列為常規試驗的原因。潮濕環境曝露測試結果見表4。

圖中可觀察到相同的圖片,含氟表面活性劑表現最佳。盡管水蒸氣對聚合物具有溶脹作用,但不影響附著力。吸水后可能導致發白,但這是可逆的。這種可逆性確實可以觀察到;僅在(透明的)PC試驗基材上才會看到有一些殘留的混濁。
用其他試驗確定最佳產品
在進一步的系列試驗中,進行了一些噴涂施工試驗(未顯示)。特別對所謂的潤濕極限(能形成完整膜的最薄膜厚)進行了評估。試驗中發現,同一種含氟產品顯示出良好的效果。潤濕極限可以降低到約14 µm。
由于RC丙烯酸分散體的化學特性和粒徑非常小,呈現出極高的光澤和外觀,受潤濕劑影響極小。僅觀察到霧影值有一點差異,特別是在ABS底材上,霧影值的變化范圍為87~221,說明聚合物與各自的潤濕劑之間相容性方面稍有不同。
一般而言,為達到良好的附著力和外觀,潤濕劑與規定的聚合物分散體之間的相互作用很關鍵。潤濕劑不僅可以通過降低表面張力影響潤濕性能,而且對成膜和流平也有明顯影響。此外,其還對穩泡性也有影響。在所有試驗的潤濕劑中,含氟丙烯酸酯聚合物的整體效果最佳。產品 3370具有良好的潤濕性,同時對附著力和消泡性幾乎無影響。
參考文獻
[1] Baah F, New Water based Polymers for Industrial Wood Finishing, 7th European Coatings Congress, 7-8 April, 2003.
[2] Mojgan N.et al, Caught on camera, Europ. Coat. Jnl., 2015, No. 10, pp 30-36.
“乳化劑的影響不容小覷。”

向Sascha Oestreich提出三個問題
1、在許多情況下,含氟聚丙烯酸酯似乎表現最佳。但它們主要的局限性是什么?
事實上,含氟聚丙烯酸酯是一類多功能的表面活性劑助劑,兼具有優異的流動/流平性、抗縮孔性和良好的潤濕性。此外,在提高附著力和穩泡性方面也呈現明顯優勢。目前市售含氟聚丙烯酸酯含氟量各異,這使配方設計者可針對特定基料和應用領域選用恰當的產品。在要求很高的表面滑爽性和抗黏連性時,含氟聚丙烯酸酯的作用有限,此時,可采用有機硅改性表面活性劑效果更佳。
2、您的研究中使用了一種穩定性強的高性能流變控制分散體。在實際涂料配方中究竟有何不同?
研究中,對潤濕劑在更復雜的配方中的應用進行了評估:開始用簡單的水,然后使用市售聚合物分散體,最后使用含消泡劑和成膜助溶劑的分散體的一種簡化涂料配方。應用試驗結果顯示,含氟聚丙烯酸酯效果最佳。我們認為,在純水中的測量和在聚合物分散體中的測量可以觀察到最大的區別。在最終涂料配方中,潤濕劑應在各自的基料體系或最終涂料配方中進行評估。乳化劑和內表面(例如乳膠顆粒)對潤濕劑作用不可低估。
3、您的研究表明具有相似表面能的基材會在附著力方面呈現極大的迥異。如何解釋這種現象?
良好的潤濕是實現良好附著的先決條件。當然,基材的化學成分、表面結構、預處理及許多其他因素也會影響涂層的附著力。潤濕性有助于提高物理和化學附著力,由于良好的潤濕性有利于加大與基材的接觸面積。另一方面,潤濕劑不應降低層間附著力。含氟聚丙烯酸酯對界面附著力的影響甚微,這一點在市場廣為熟知。
